首页
幼儿启蒙
幼升小
小学
小学语文
小学数学
小学英语
初中
初中语文
初中数学
初中英语
中考
中考真题
高考
高考真题
教育资料
教师资料
教研资料
德育资料
校长讲话
班主任资料
教务合集
教务资料
教务PPT
安全资料
党建报告
合集资料
开通会员
开通黄金会员
全站资源折扣购买
部分内容免费阅读
一对一技术指导
VIP用户专属QQ群
开通黄金会员
开通钻石会员
全站资源折扣购买
部分内容免费阅读
一对一技术指导
VIP用户专属QQ群
开通钻石会员
开通会员 尊享会员权益
登录
注册
找回密码
首页
幼儿启蒙
幼升小
小学
小学语文
小学数学
小学英语
初中
初中语文
初中数学
初中英语
中考
中考真题
高考
高考真题
教育资料
教师资料
教研资料
德育资料
校长讲话
班主任资料
教务合集
教务资料
教务PPT
安全资料
党建报告
合集资料
开通会员 尊享会员权益
登录
注册
找回密码
中考真题
第8页
分类
中考真题
年份
2024
2023
2022
2021
2020
地区
全部
北京市
天津市
河北
山西
内蒙古
辽宁
吉林
黑龙江
上海市
江苏
浙江
安徽
福建
江西
山东
河南
湖北
湖南
广东
广西
海南
重庆市
四川
贵州
云南
西藏
陕西
甘肃
青海
宁夏
新疆
科目
全部
语文
数学
英语
物理
化学
生物
道德与法治
历史
地理
2022年四川省泸州市中考语文真题(含答案)
------预览已结束,还剩16页未读------开通会员后可免费下载高清完整文档
付费资源
¥
10
admin
12月24日 09:59
0
44
14
2022年四川省资阳市中考语文试题(空白卷)
------预览已结束,还剩9页未读------开通会员后可免费下载高清完整文档
付费资源
¥
10
admin
12月24日 09:59
0
30
14
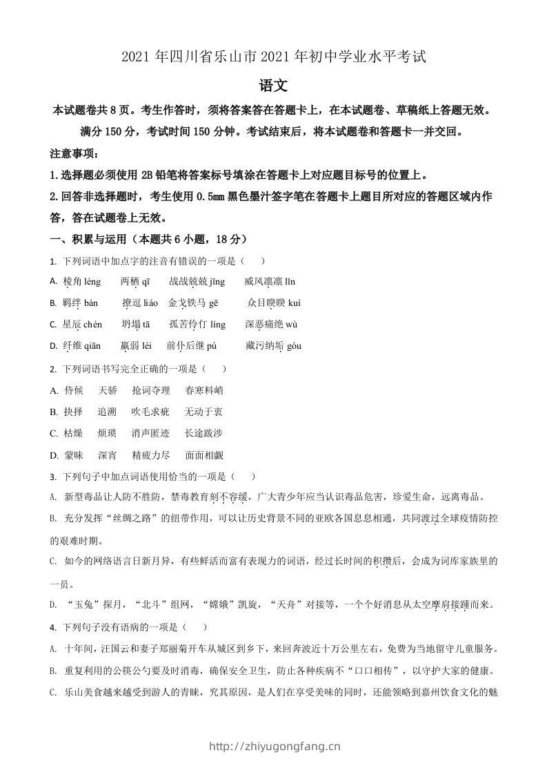
四川省乐山市2021年中考语文试题(空白卷)
------预览已结束,还剩10页未读------开通会员后可免费下载高清完整文档
付费资源
¥
10
admin
12月24日 09:59
0
46
15
四川省凉山州2020年中考语文试题(空白卷)
------预览已结束,还剩7页未读------开通会员后可免费下载高清完整文档
付费资源
¥
10
admin
12月24日 09:59
0
35
8
四川省德阳市2020年中考语文试题(含答案)
------预览已结束,还剩17页未读------开通会员后可免费下载高清完整文档
付费资源
¥
10
admin
12月24日 09:59
0
28
10
2022年四川省成都市中考语文真题(空白卷)
------预览已结束,还剩7页未读------开通会员后可免费下载高清完整文档
付费资源
¥
10
admin
12月24日 09:59
0
42
13
2023年四川省宜宾市中考语文真题(空白卷)
------预览已结束,还剩9页未读------开通会员后可免费下载高清完整文档
付费资源
¥
10
admin
12月24日 09:59
0
27
15
2022年四川省宜宾市中考语文真题(空白卷)
------预览已结束,还剩9页未读------开通会员后可免费下载高清完整文档
付费资源
¥
10
admin
12月24日 09:59
0
26
9
2022年四川省达州市中考语文真题(空白卷)
------预览已结束,还剩9页未读------开通会员后可免费下载高清完整文档
付费资源
¥
10
admin
12月24日 09:59
0
48
14
2022年四川省凉山州中考语文真题(含答案)
------预览已结束,还剩20页未读------开通会员后可免费下载高清完整文档
付费资源
¥
10
admin
12月24日 09:59
0
33
8
加载更多
HI!请登录
登录
注册
128人已阅读
二年级数学上册厘米和米练习(苏教版)
TOP1
三年级英语上册《Unit5clothes》同步练习(人教版一起点)
1月30日 11:11
125人已阅读
TOP2
一年级数学上册10以内加减法练习题(25页)(人教版)
1月2日 17:18
124人已阅读
TOP3
六年级数学下册1.4圆锥的体积
2月7日 11:41
121人已阅读
TOP4
一年级语文上册5拼音(三拼音节图片)(部编版)
1月1日 10:02
120人已阅读
TOP5
一年级语文上册5影子(部编版)
1月1日 18:13
119人已阅读
TOP6
六年级数学上册复习题库(苏教版)
2月6日 15:35
116人已阅读
TOP7
四年级英语上册Unit1_A_阶段训练(人教版一起点)
2月1日 13:08
115人已阅读
TOP8
三年级数学上册第十讲数字编码与集合(人教版)
1月30日 12:02
114人已阅读
TOP9
三年级语文上册期末课外阅读(三)专项复习测评卷(供打印3页)(部编版)
1月30日 17:32
113人已阅读
TOP10
最近更新
热门推荐
最近更新
猜你喜欢
二年级数学上册厘米和米练习(苏教版)
三年级英语上册《Unit5clothes》同步练习(人教版一起点)
一年级数学上册10以内加减法练习题(25页)(人教版)
六年级数学下册1.4圆锥的体积
一年级语文上册5拼音(三拼音节图片)(部编版)
一年级语文上册5影子(部编版)
六年级数学上册复习题库(苏教版)
四年级英语上册Unit1_A_阶段训练(人教版一起点)
三年级数学上册第十讲数字编码与集合(人教版)
三年级语文上册期末课外阅读(三)专项复习测评卷(供打印3页)(部编版)
一年级语文上册(复习课件)第四单元(部编版)
五年级英语上册期末测试卷4(含参考答案)(人教版PEP)
一年级语文上册上写字表生字组词练习(无答案)(部编版)
五年级数学下册苏教版下学期期末测试卷2
一年级数学上册4.2认位置-(苏教版)
二下语文第四单元拔尖检测卷4页
幼小衔接-部首描红系列
实用工具箱合集
简历模板合集
2024年党建工作情况报告【6篇】
安全资料合集
幼儿园大中小班说课稿+案例分析(共700份)
教务PPT合集
小学班主任期末评语模板大全教师评语范文Word 文档
校长讲话资料合集
德育资料合集
幼小衔接数学综合练习15页
幼升小全年12月规划一览表
幼小衔接全年规划表
幼儿识字测试表(346字)[最终版]
2024年天津市中考历史真题(含答案)
一年级数学上册练习三十几减5、4、3、2(人教版)
六年级英语上册Unit6_Lesson1_课时训练(人教版一起点)
2023年广东省中考英语真题(含答案)(1)
2020-2021学年江苏省南京市鼓楼区二年级下册数学期末试题及答案(Word版)
2023年贵州省贵阳市中考地理真题(含答案)
六年级数学上册试题-月考评价测试卷一|人教新课标(人教版)
一年级语文下册第二阶段月考卷
二年级语文上册10aoouiu(部编)
【期末字音字形专项训练(20页)】三上语文
六下数学经典常考易错专项训练
一年级数学上册5.1认识10以内的数-(苏教版)
2023年内蒙古自治区赤峰市中考语文真题(空白卷)
2022-2023学年河北省邯郸市高三上学期期末数学试题及答案(Word版)
四年级英语上册Unit2OntheWeekendLesson1同步练习3(人教版一起点)
在手机上浏览此页面
登录
没有账号?立即注册
用户名或邮箱
登录密码
记住登录
找回密码
登录
注册
已有账号,立即登录
设置用户名
设置密码
重复密码
注册