四年级数学下册第九单元检测2

四年级数学下册第九单元检测2-学习资料站
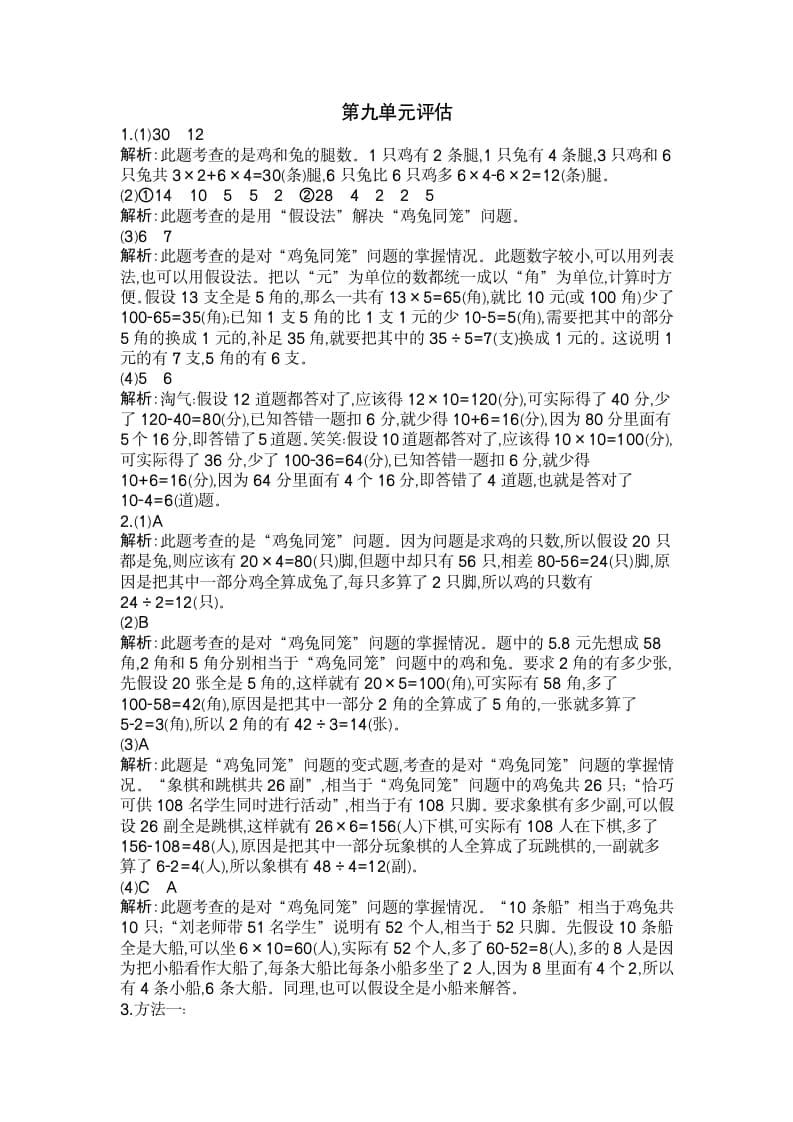
四年级数学下册第九单元检测2
此内容为付费资源,请付费后查看
9.9
立即购买
您当前未登录!建议登陆后购买,可保存购买订单
格式docx
页数6 页
大小112.82 KB
付费资源
图片[1]-四年级数学下册第九单元检测2-学习资料站
图片[2]-四年级数学下册第九单元检测2-学习资料站
图片[3]-四年级数学下册第九单元检测2-学习资料站

预览已结束,还剩3页未读,开通会员后可免费下载高清完整文档

© 版权声明
THE END
喜欢就支持一下吧
点赞49 分享
评论 抢沙发
头像
欢迎您留下宝贵的见解!
提交
头像

昵称

取消
昵称表情代码图片

    暂无评论内容