五年级语文上册期末练习(7)(部编版)

五年级语文上册期末练习(7)(部编版)-学习资料站
五年级语文上册期末练习(7)(部编版)
此内容为付费资源,请付费后查看
9.9
立即购买
您当前未登录!建议登陆后购买,可保存购买订单
格式doc
页数5 页
大小85.00 KB
付费资源
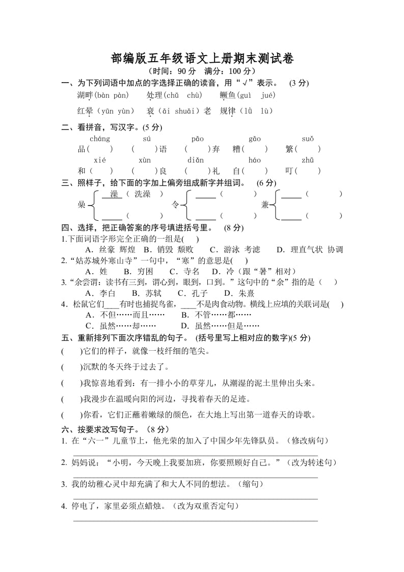
图片[1]-五年级语文上册期末练习(7)(部编版)-学习资料站
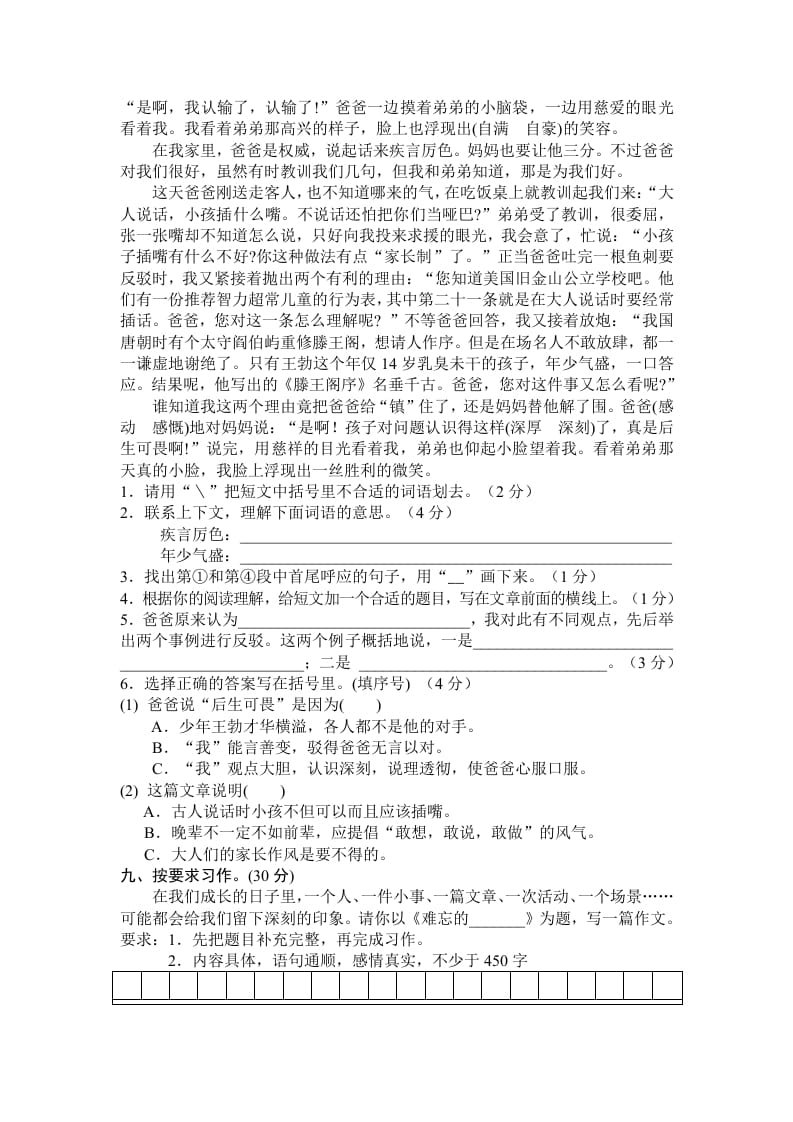
图片[2]-五年级语文上册期末练习(7)(部编版)-学习资料站
图片[3]-五年级语文上册期末练习(7)(部编版)-学习资料站

预览已结束,还剩2页未读,开通会员后可免费下载高清完整文档

© 版权声明
THE END
喜欢就支持一下吧
点赞22 分享
评论 抢沙发
头像
欢迎您留下宝贵的见解!
提交
头像

昵称

取消
昵称表情代码图片

    暂无评论内容