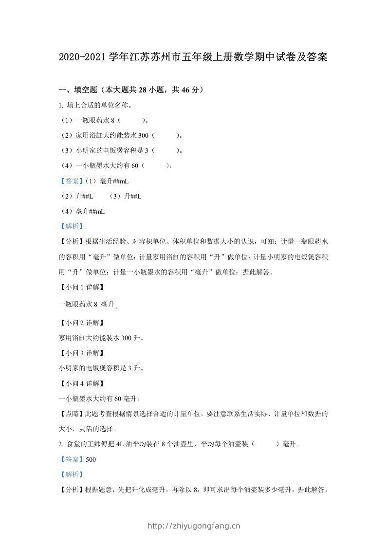
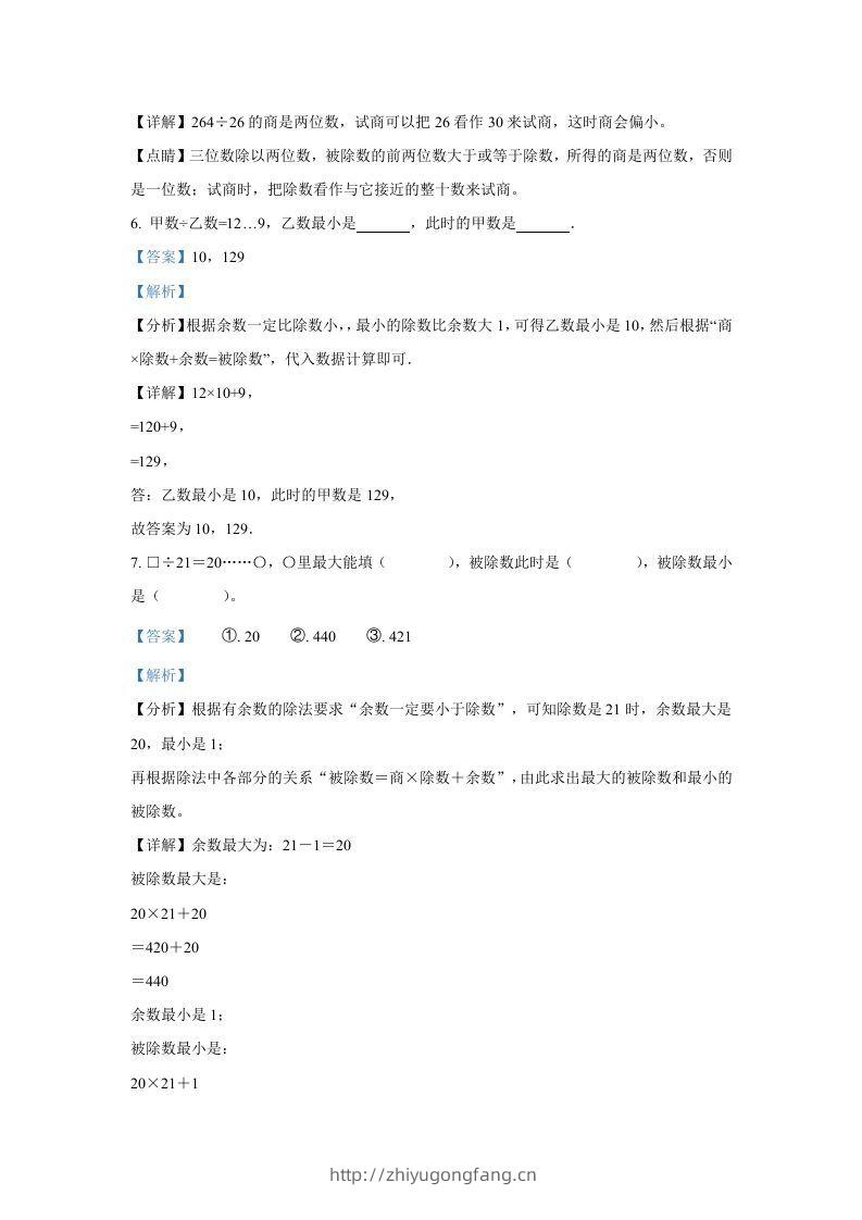
2020-2021学年江苏苏州市五年级上册数学期中试卷及答案(Word版)

2020-2021学年江苏苏州市五年级上册数学期中试卷及答案(Word版)-学习资料站
2020-2021学年江苏苏州市五年级上册数学期中试卷及答案(Word版)
此内容为付费资源,请付费后查看
10
立即购买
您当前未登录!建议登陆后购买,可保存购买订单
格式doc
页数22 页
大小286.00 KB
付费资源
图片[1]-2020-2021学年江苏苏州市五年级上册数学期中试卷及答案(Word版)-学习资料站
图片[2]-2020-2021学年江苏苏州市五年级上册数学期中试卷及答案(Word版)-学习资料站
图片[3]-2020-2021学年江苏苏州市五年级上册数学期中试卷及答案(Word版)-学习资料站

预览已结束,还剩19页未读,开通会员后可免费下载高清完整文档

© 版权声明
THE END
喜欢就支持一下吧
点赞7 分享
评论 抢沙发
头像
欢迎您留下宝贵的见解!
提交
头像

昵称

取消
昵称表情代码图片

    暂无评论内容