2021年高考生物试卷(湖北)(空白卷)

2021年高考生物试卷(湖北)(空白卷)-学习资料站
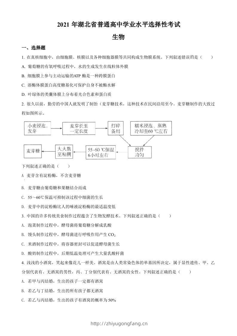
2021年高考生物试卷(湖北)(空白卷)
此内容为付费资源,请付费后查看
10
立即购买
您当前未登录!建议登陆后购买,可保存购买订单
格式doc
页数11 页
大小292.50 KB
付费资源
图片[1]-2021年高考生物试卷(湖北)(空白卷)-学习资料站

——预览已结束,还剩10页未读——
开通会员后可免费下载高清完整文档

© 版权声明
THE END
喜欢就支持一下吧
点赞13 分享
评论 抢沙发
头像
欢迎您留下宝贵的见解!
提交
头像

昵称

取消
昵称表情代码图片

    暂无评论内容