【人教版】三年级上册数学知识点归纳

【人教版】三年级上册数学知识点归纳-学习资料站
【人教版】三年级上册数学知识点归纳
此内容为付费资源,请付费后查看
10
立即购买
您当前未登录!建议登陆后购买,可保存购买订单
格式pdf
页数8 页
大小215.94 KB
付费资源

——预览已结束,还剩6页未读——
开通会员后可免费下载高清完整文档

© 版权声明
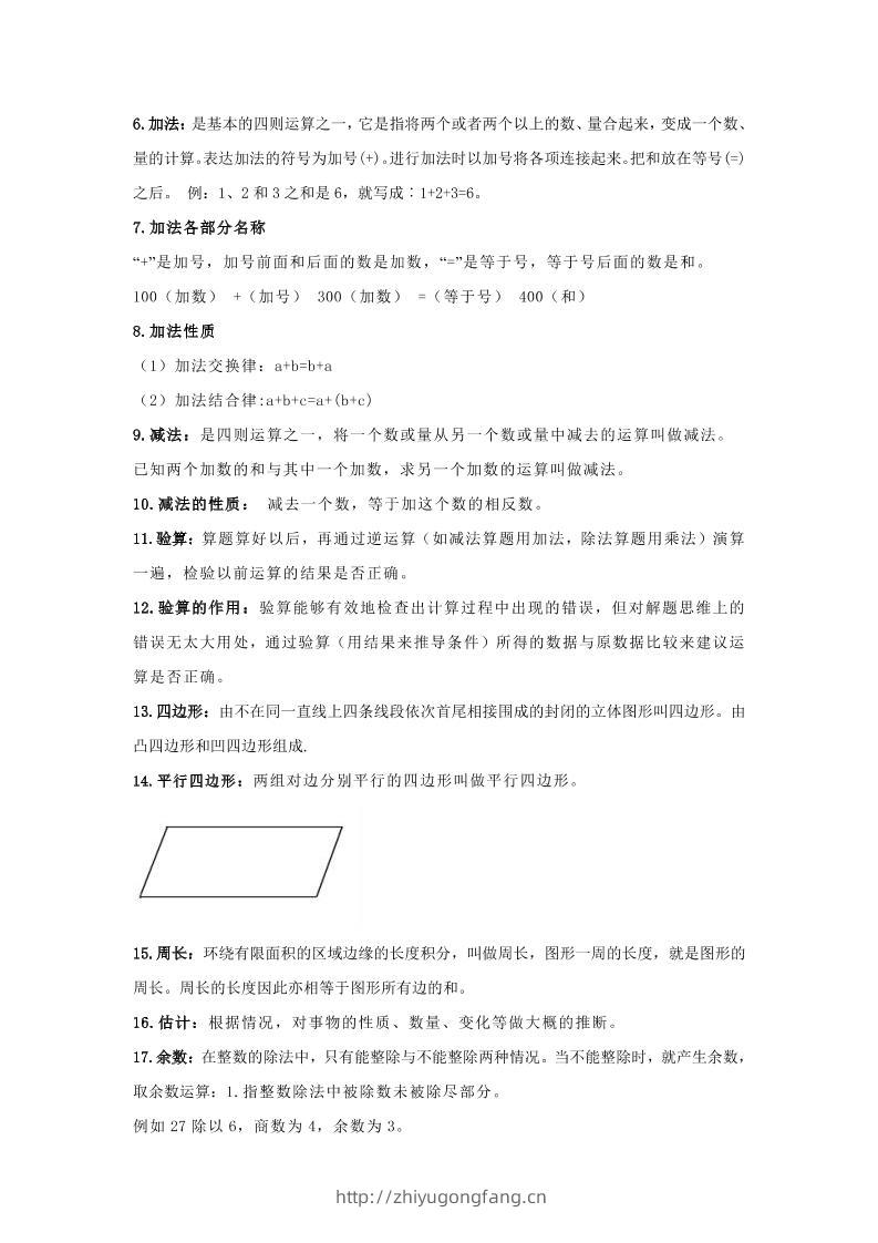
THE END
喜欢就支持一下吧
点赞9 分享
评论 抢沙发
头像
欢迎您留下宝贵的见解!
提交
头像

昵称

取消
昵称表情代码图片

    暂无评论内容